ב"ה
פיתוח תיעוד טכני לתעשייה, ייצור ודיור ומתקנים אזרחיים לפי תקנים אירופיים 🔴
(IEC)
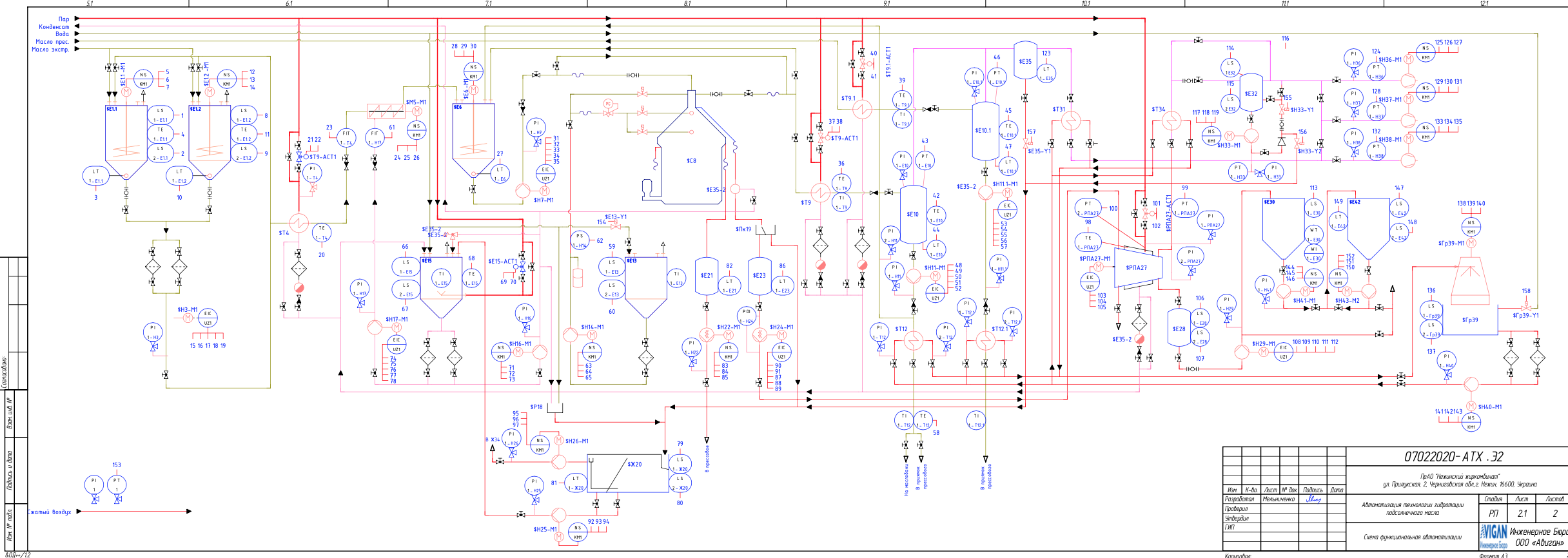
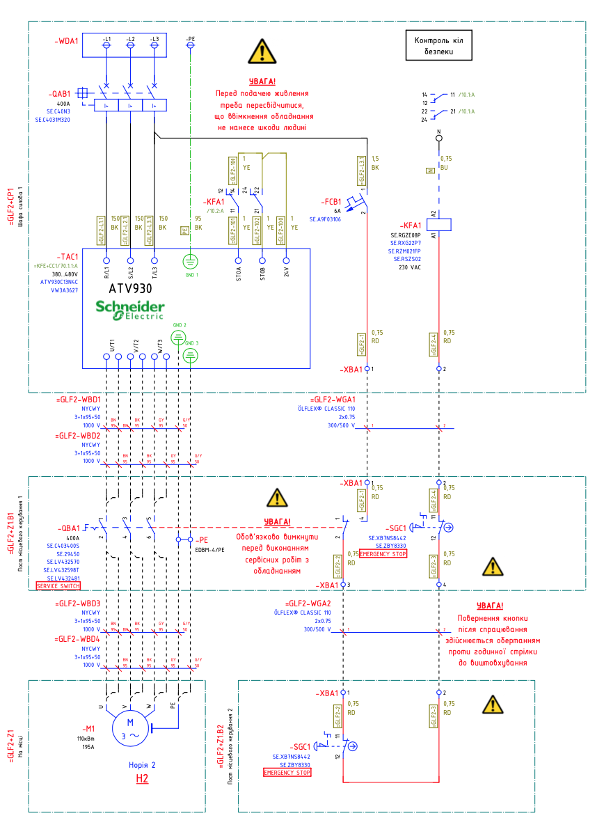
דיאגרמות פונקציונליות וחשמליות, שרטוטי אוטומציה ואספקת חשמל 🔴
הדמיה תלת מימדית של פרויקטי בנייה 🔴
אנו מפתחים תיעוד לאוטומציה של מפעלי ייצור ואספקת חשמל פנימית 🔴
AutoCAD, EPLAN, ArhiCAD, REVIT
הדמיה תלת מימדית של פרויקטי בנייה
(תעשייה, ייצור, מגורים, אזרחי)
מתחמי מגורים ✅
מרכזי קניות ✅
בתי חולים ומרפאות ✅
מסעדות ובתי קפה ✅
מוסדות חינוך ✅
שטחי משרד ✅
אולמות תצוגה לרכב ומתחמי ירידים ✅
בתי מלון ✅
מתחמי ספורט ונופש ✅
מפעלי הפקת שמן ✅
מפעלי תעשיית המזון ✅
מפעלים לאחסון וטעינה מחדש של תבואה ✅
מפעלים של תעשיית הצבע והלכה וכ ✅
ציוד של
Siemens, Schneider Electric, ETI, Eaton, ABB, Phonix Contact, Hager וכו'.